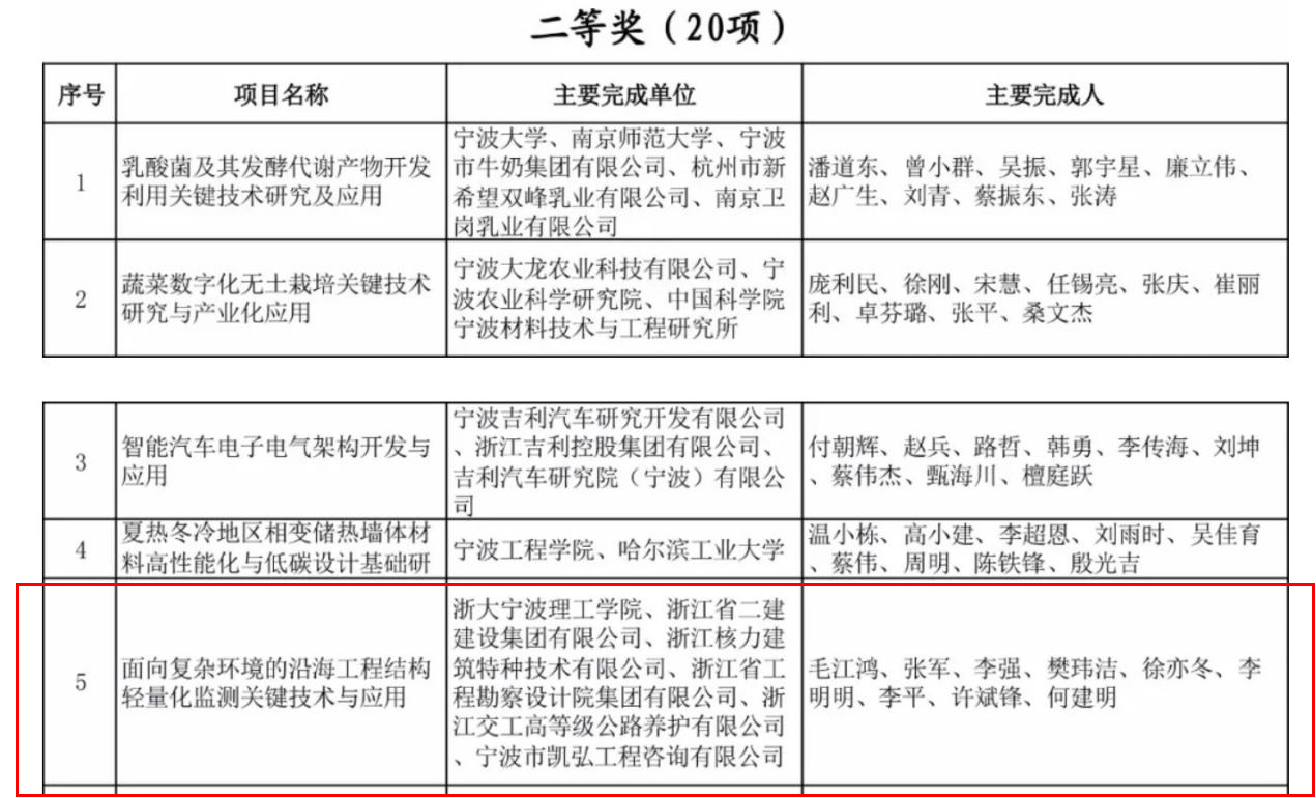
近日,2023年度宁波市科学技术进步奖公布,土建学院张军博士等参与的“面对复杂环境的沿海工程结构轻量化监测关键技术与应用”项目获得二等奖,靳慧霞教授团队的“滨海乡镇水环境除污集成技术协同生境修复研究与应用”项目获得三等奖。


张军博士所在团队以老旧房屋、高大模板、高耸塔吊、桥梁码头等工程结构的安全保障为服务对象,提出基于沿海工程结构行为特征构建轻量化安全监测体系,创新了声-光-电-磁协同的沿海工程结构行为特征监测技术,开发了面向沿海复杂环境的结构状态监测评估系统。项目实施以来,团队共获授权发明专利14项,软件著作权12项,发表科技论文68篇。成果已成功应用于浙江舟山跨海大桥、220kV城市专供电力隧道、千年古刹保国寺等重要工程,并在浙江沿海农房安全监测、塔吊运行监控及高支模施工监控等工程大规模应用,取得了显著经济和社会效益,近三年新增销售额1.95亿元,也获得了积极的社会反响。
靳慧霞教授团队致力对滨海乡镇复合型污染及脆弱的水生生态系统进行除污及生境修复集成技术的研究。针对我国滨海地区重污染型生态受损水体及富营养化水体,开发了箱式土著微生物旁路驯化装置、MBR法高效脱氮除磷、雨污混排口直接净化、去富营养化浅缓流廊道修复等系列技术、材料与装备。推广应用的企业达到26家,项目惠及的河道有300多条,水域面积200多万平方米;针对乡镇浅缓流水体特征,集成除污技术及生境修复技术,协同三维高精度模拟通过实验验证、示范工程建设,构建了“清水环通”浅缓流水体生境修复技术支撑体系,目前示范及应用规模达到22万吨/天,惠及河道30万平方米。
土建学院通过其科研成果的应用,有效地推动了相关产业的技术进步,提升了产业的竞争力,从而为地方经济的繁荣做出了重要贡献。本次科学技术进步奖的获得,不仅是对学院科研实力的肯定,更是其积极履行社会责任、推动地方经济发展的有力证明。宁波市科学技术奖包括科技创新特别奖、青年科技创新奖和科学技术进步奖等三个类别。据悉此次科学技术进步奖一等奖10项,二等奖20项,三等奖50项。